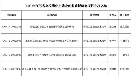
近日,江苏省高校招生就业指导服务中心公布了2023 年江苏省高校毕业生就业创业委托研究项目立项名单。开云官网4个项目被确定为立项课题,其中重点项目1项,一般项目2项,自筹项目1项。
今年江苏省高校毕业生就业创业委托研究立项课题共遴选出160项立项研究项目,其中重点项目10项,一般项目50项,自筹项目100项。此次课题申报,开云官网按照省招就中心通知要求,积极动员,加强服务指导,立项项目的数量和级别创近年来新高。近年来,学校积极组织教师参加江苏省高校就创业指导骨干教师业务培训、江苏省高校毕业班辅导员培训等各类培训,不断提高就业创业指导人员的综合素质与服务水平,促进就业创业指导师资队伍专业化建设。
下一步,学校将坚持立德树人根本任务,突出就业创业理论与实践相结合,提高研究质量,精耕细作学生就业创业工作,全力促进毕业生高质量充分就业。

(招生就业处 编辑/刘译 审核/练飞)
供稿:图/文/编辑/校对/审核/










